电站机组并网
在能源需求日益增长的今天,马来西亚的能源行业迎来了一个新的里程碑。我们自豪地宣布,我们成功完成了一个30MW柴发电站的并网项目,该项目不仅满足了当地对稳定电力供应的需求,还展示了我们在储能和发电领域的专业能力和创新精神。
了解更多
孚创成功交付蒙古国10.5kV/3MW高压发电机组并机并网项目

一、项目背景:极端气候下的电力升级需求
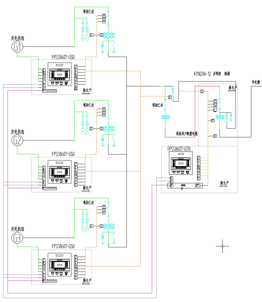
蒙古国某工业企业因生产规模扩大,需新增 1 套 3MW 高压发电机组系统,以提升供电可靠性并实现与原有市电的灵活并网。该项目面临两大核心挑战:
极端气候考验:蒙古国属大陆型气候,昼夜温差悬殊,冬季最低气温可达 - 40℃,夏季最高气温升至 35℃,电气设备需耐受剧烈温变与低温启动考验;
设备兼容改造:客户要求利用现有高压柜基础,新增设备需精准匹配原有安装位置与接口,避免大规模改造导致的成本增加与工期延误。
二、核心需求:精准匹配与功能落地
基于项目现场条件与客户诉求,明确四大核心需求:
设备定制化:需新增 3 台机组控制箱(兼容原有安装尺寸)、1 台并网控制箱及 1 台 KYN28A-12 型并网柜,确保与原有高压柜系统无缝对接;
极端环境适配:所有设备需满足 - 40℃~35℃宽温运行要求,同时具备防沙尘、抗低温凝露能力;
并机并网功能:实现 3MW 发电机组的稳定并机运行,且能与原市电系统安全切换、并网供电,保障供电连续性;
现场精准落地:需提前确认现场安装位置、柜体尺寸及原有系统参数,确保方案可执行、设备可顺利安装。
三、孚创解决方案:定制化系统设计与气候适配技术
针对项目需求,孚创团队从 “兼容性、耐候性、功能性” 三维度出发,制定专属解决方案:
设备尺寸精准定制
派遣技术工程师赴蒙古国现场勘测,精确测量原有高压柜安装空间、接口规格及布线布局,确保直接适配原有安装位置,无需改动土建结构;
KYN28A-12 并网柜采用模块化设计,优化内部元器件布局,在满足 10.5kV 高压绝缘标准的同时,匹配原有柜体的安装间距与电缆接口。
极端气候防护升级
低温适配:机组控制箱与并网控制箱内部配置低温加热模块(-40℃自动启动)、低功耗保温层,选用耐低温元器件(工作温度 - 55℃~85℃),确保冬季低温环境下设备正常启动与运行;
高温与防尘设计:柜体采用 IP54 防护等级,配备智能散热风扇(30℃自动启动)与粉尘过滤装置,避免夏季高温过载及沙尘侵入导致的设备故障;
温变适应性:优化柜体材质与密封结构,减少温度剧烈变化对绝缘性能的影响,符合 IEC 62271-202 高压设备环境适应性标准。
并机并网系统优化
并机控制逻辑:机组控制箱集成 PLC 智能控制模块,实现 3 台发电机组的负载均衡分配、同步并机,响应时间≤0.3 秒,避免并机冲击电流;
并网保护功能:KYN28A-12 并网柜配置微机综保装置,支持过压、欠压、过流、频率异常等多重保护,同时集成防孤岛保护功能,确保与市电并网时的电网安全;
系统联动设计:并网控制箱作为核心枢纽,实现 “发电机组 - 原有高压柜 - 市电” 三方信号联动,支持手动 / 自动两种切换模式,满足客户不同工况下的供电需求。

四、实施过程:专业勘测到成功交付的全流程把控
现场勘测与方案确认:技术团队赴蒙古国完成 3 天现场勘测,记录环境参数、原有设备型号及安装尺寸,输出详细系统方案图(含电气原理图、柜体尺寸图),与客户确认后启动生产;
工厂预制与模拟测试:按照方案完成设备生产后,在孚创实验室模拟蒙古国极端气候(-40℃低温箱、35℃高温箱)进行 72 小时满负荷测试,验证设备运行稳定性;同时搭建模拟并网系统,测试并机精度与并网保护功能,确保达标;
现场安装与调试:组建专项施工团队赴蒙古国,高效完成 3 台机组控制箱、1 台并网控制箱及 KYN28A-12 并网柜的安装与接线;调试阶段通过 5 次模拟市电中断、机组并机等场景,验证系统切换响应时间≤0.5 秒,各项参数均符合设计要求;
验收与交付:项目于约定工期内完成全部工作,经客户与当地电力监管部门联合验收,设备绝缘性能、并机并网精度、极端环境适应性均达标,正式投入运行。
五、项目成果:稳定运行获客户认可
极端环境稳定运行:项目投用后,经历蒙古国冬季 - 38℃低温与夏季 32℃高温考验,所有设备运行状态稳定,未出现因温变导致的故障,保障企业连续生产;
并机并网高效可靠:3MW 发电机组可实现快速并机,与市电并网切换流畅,已成功应对 4 次市电波动,未造成生产中断,供电可靠性提升至 99.8%;
客户评价:“孚创团队精准解决了我们设备兼容与极端气候适配的难题,方案专业、实施高效,设备投用后运行稳定,为我们的生产提供了坚实电力保障。”—— 企业工程技术总监
六、案例总结
本次蒙古国项目充分展现了孚创在 “设备改造 + 极端气候适配” 领域的技术实力与服务能力。针对客户既有设备兼容需求,孚创通过精准现场勘测与定制化设计,实现新旧系统无缝对接;面对 - 40℃~35℃极端气候,通过针对性防护技术升级,确保设备稳定运行。未来,孚创将持续深耕海外特殊工况项目,为全球客户提供更具针对性的高压电力解决方案。